2023年1月25日,TapTap点点姚广民教授团队与基础医公司方超教授团队合作在药物化学领域国际顶级期刊《美国化学会会志》(Journal of the American Chemical Society, IF: 16.383)上在线发表了题为“Piericones A and B as Potent Antithrombotics: Nanomolar Noncompetitive Protein Disulfide Isomerase Inhibitors with an Unexpected Chemical Architecture”的研究论文,报道了一类全新化学骨架纳摩尔级非竞争性PDI抑制剂类的强效抗血栓药物。

血栓性疾病是心血管疾病的一种,常见有缺血性脑卒中、心肌梗死和肺栓塞等,呈现高发病率和高死亡率,严重危害人体健康和生活质量。目前常用抗血栓药物如阿司匹林、氯吡格雷和华法林等尽管能有效地减少血栓形成,但是存在消化道不适和出血等不良反应。
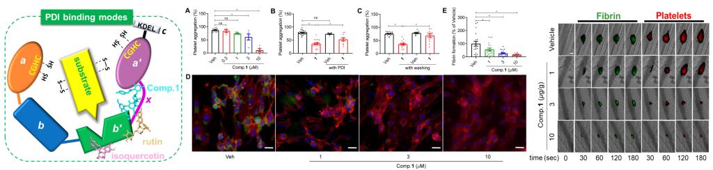
蛋白质二硫异构酶(PDI)是硫醇异构酶家族的原型成员,催化蛋白质二硫键的氧化、还原和异构化。细胞外PDI通过调节血小板聚集和纤维蛋白生成在血栓形成中发挥关键作用。抑制胞外PDI能有效减少血栓且无出血风险,是研发新型抗血栓药物的一种极具前景的策略。
研究团队在活性指导下利用多种提取分离技术从杜鹃花科药用植物马醉木中发现了6个PDI抑制活性显著的化合物,其中piericones A−D (1−4)是两类全新化学骨架的强效PDI酶抑制剂。Piericones A (1)和B (2)是一类独特的六氢-10H-呋喃[2′′,3′′:3′,4′]呋喃[2′,3′:3,4]呋喃[2,3-c]吡喃-6(6aH)-酮桥联双二氢查尔酮化合物,具有一种前所未有的3,6,10,15-四氧杂四环[7.6.0.04,9.01,12]十五烷骨架,含有9个连续手性中心。Piericones C (3)和D (4)为前所未有的二氢查耳酮取代三羟基-四氢呋喃[3,4-b]呋喃-4(2H)-酮,具有一种独特的2,7-二氧杂双环[3.3.0]辛烷骨架。综合利用核磁共振等波谱分析、化学沟通、量子化学计算以及单晶X-射线衍射等多种技术确定了所得8个化合物的结构及绝对构型。并推测了两种新骨架类型化合物的生物合成途径。
活性测试结果显示,化合物1、2和4都是纳摩尔级别的PDI抑制剂(IC50值分别为0.15 ± 0.04、0.23 ± 0.03和0.50 ± 0.15 μM),分别是阳性药异槲皮素(IC50 = 6.27 ± 0.71 μM)的41.8、20.9和12.5倍。重要的是,活性最为显著的化合物1专一性抑制PDI,而不抑制其它PDI家族成员ERp5、ERp57和ERp72的活性。研究团队首次研究了PDI抑制剂类型,发现化合物1和2以及阳性药异槲皮素均为非竞争性PDI抑制剂,Ki值分别为0.73 ± 0.03、0.72 ± 0.05和19.90 ± 3.29 μΜ。分子对接和动力学模拟分析发现化合物1作用于PDI的b′xa′结构域,化合物2−5和芦丁作用于PDI的b′x结构域,而化合物6和阳性药异槲皮素作用于PDI的b′结构域。进一步研究发现化合物1通过靶向胞外PDI来抑制血小板聚集和纤维蛋白沉积,从而发挥显著的体内、外抗血栓活性。而且化合物1不增加出血风险,对血小板、内皮细胞和中性粒细胞也没有细胞毒性。

上述研究结果为基于新骨架结构设计新颖靶向PDI的抗血栓药物奠定了基础,将引发化学家和药理学家对化合物1和2的全合成、生物合成和药理学的深入研究。姚广民教授团队郑贵娟博士后为该论文的第一作者,姚广民教授和方超教授为该论文的共同通讯作者。
有意思的是,虽然化合物7没有显著PDI抑制作用,但它能特异性地抑制血小板膜糖蛋白(GPVI)诱导的血小板聚集、颗粒分泌、整合素激活和细胞内Ca2+动员。在中性粒细胞中,它能抑制促炎症刺激诱导的中性粒细胞胞外诱捕网(NETs)的形成。深入的机制研究发现,化合物7通过靶向脾酪氨酸激酶(Syk)来减弱Syk磷酸化和相关的下游信号蛋白活化,并且通过抑制血小板聚集和纤维蛋白生成减少血栓形成,并抑制静脉血栓形成。这部分研究结果以“Asebogenin suppresses thrombus formation via inhibition of Syk phosphorylation”为题发表在药理学顶级期刊《英国药理学杂志》(British Journal of Pharmacology 2023, 180, 287−307. IF 9.473)上。方超教授团队的李黎博士和徐旭林副教授为该论文的共同第一作者,方超教授和姚广民教授为论文的共同通讯作者。
相关研究结果已申请三项中国发明专利(申请号分别为202211294113.8、202210087140.1和202211141485.7)。
上述研究工作得到国家自然科学基金、国家科技攻关计划、科技部国家重点研发计划、湖北省杰出青年基金和中国博士后基金等资助。
相关文章链接:
https://doi.org/10.1021/jacs.2c12963
https://bpspubs.onlinelibrary.wiley.com/doi/10.1111/bph.15964