止血和伤口愈合是临床医学中的重要问题,尤其是在创伤、手术和慢性伤口处理中。传统的止血方法和伤口敷料虽然在一定程度上能够控制出血和促进愈合,但往往存在局限性,如止血效果不理想、缺乏抗菌性能、生物相容性差以及难以实现快速组织粘附等。此外,对于复杂伤口(如慢性伤口、感染伤口和大面积出血)的治疗,现有材料的性能仍需进一步提升。近年来,受海洋生物(如贻贝)启发的生物粘附材料在止血和伤口愈合领域展现出巨大潜力。贻贝通过分泌富含儿茶酚的粘附蛋白,在湿润环境中实现强大的粘附力。这种生物启发的粘附机制为开发新型生物粘附材料提供了重要思路。然而,现有的生物粘附材料在实际应用中仍面临挑战,如制备复杂、难以规模化生产、粘附强度不足以及缺乏抗菌和促愈合功能等。

近日,张志平教授团队在国际权威期刊Advanced Functional Materials发表了题为“In Situ Ultrafast Self-gelling Coacervate Powder with Antibacterial, Antioxidant, and Robust Wet Adhesion Properties for Hemostasis and Wound Healing”的研究论文。该团队受海洋贻贝中儿茶酚介导的液液相分离动态黏附机理启发,开发了一种多功能凝聚体粉末(TCP粉末),由单宁酸(TA)、壳聚糖(CS)和聚乙二醇(PEG)组成。该粉末能够在吸收界面水分后迅速自成胶,形成与湿润组织表面紧密结合的水凝胶,通过超强黏附实现快速止血,在大鼠出血模型以及猪严重出血模型中展现出显著优于商业化止血材料的止血效果。进一步利用凝聚体粉末的自凝胶化特性整合富血小板血浆(PRP)/甲磺酸去铁胺(DFO)治疗方案,构建载药多功能凝胶敷料(DP@TCP-gel),从而满足复杂伤口对于“抗菌-抗氧化-促血管化”多功能耦合的需求,加速普通急性伤口、糖尿病大鼠慢性伤口以及感染性伤口愈合。此外,TCP粉末通过冻干和研磨工艺制备,具有简单易行、可大规模生产和长期储存等优点,为临床应用提供了便利。这种新型TCP粉末的开发为提高止血和伤口愈合材料的性能和临床应用价值提供了新的思路。

图1:自凝胶化TCP凝聚体粉末的构建及其在止血和伤口愈合中的应用研究示意图。(A)TCP凝聚体粉末制备示意图及其自凝胶化特性与临床应用优势;(B)TCP凝聚体吸收血液并迅速转变为强黏附性凝胶实现猪颈动脉、肝脏和脾脏出血模型止血;(C)协同TCP凝聚体粉末与PRP/DFO构建多功能载药凝胶敷料(DP@TCP-gel)及其在不同类型伤口修复中的应用。
作者首先利用TA、CS和PEG制备了TCP凝聚体凝胶,此凝胶展现出优异的湿润界面黏附能力。利用共聚焦显微镜、扫描电子显微镜以及各类相互作用力破坏剂解析出其成胶机制由氢键和疏水相互作用驱动的液液相分离过程所主导。

图2:TCP凝聚体凝胶的黏附性和成胶机制。
然而,随着储存时间延长,TA中儿茶酚结构被氧化,TCP凝聚体凝胶逐渐失去其黏附能力。鉴于此,该团队进一步通过冻干研磨将凝胶转变为具备长期储存稳定性的粉末结构。该凝聚体粉末显示出优异的液体吸收能力且具备水触发自组装特性,可在1 min内迅速吸水重新转变为凝聚体凝胶,并紧密黏附于湿组织界面,具备动态黏附能力,可抵抗拉伸、弯曲以及扭转等外力影响,可适应动态组织形变,并有效封堵猪胃组织表面出水孔。其黏附强度优于纤维蛋白胶。

图3:TCP凝聚体粉末具备液体吸收能力、自凝胶化能力和强黏附性。
在液体吸收能力、自凝胶化特性及强黏附性的协同下,该粉末在大鼠出血模型中10 s内即可完成止血,效果优于商业化对照(壳聚糖止血粉、云南白药止血粉和明胶海绵);在猪严重出血模型(猪颈动脉出血模型、肝脏出血模型以及脾脏出血模型)中其亦实现了有效止血。

图4:TCP凝聚体粉末在猪颈总动脉出血模型、肝出血模型以及脾脏出血模型中实现有效止血。
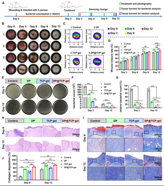
而后,为了满足复杂伤口对于“抗菌-抗氧化-促再生”多功能耦合的需求,本研究进一步整合PRP/DFO治疗方案,利用凝聚体粉末的自凝胶化特性成功构建载药多功能凝胶敷料(DP@TCP-gel)。该载药凝胶敷料具备明显的生物活性、抗菌能力以及抗氧化能力,在普通伤口模型、糖尿病大鼠慢性伤口模型以及感染性伤口模型中都展现出了优异的促愈合能力。其可以抑制伤口部位的细菌定植,促进伤口部位血管再生,加速再上皮化和胶原沉积,促使创面闭合和皮肤结构及功能的恢复。

图5:TCP凝聚体粉末结合PRP/DFO原位形成“抗菌-抗氧化-促再生”多功能凝胶敷料,加速感染性伤口愈合。
本研究构建的载药多功能凝聚体凝胶相较传统凝胶敷料从三个层面实现了功能优化。(1)黏附性能优化:基于TA的凝聚体体系可与组织表面氨基/巯基等活性位点形成非共价相互作用介导黏附,从而通过界面密封效应显著提升止血效能。(2)动态力学适配:利用氢键和疏水相互作用的动态可逆特性,赋予凝胶体系能量耗散与结构重组能力,使其动态适应组织形变,避免脱落或移位。(3)功能拓展:依托凝聚体粉末的原位自凝胶化特性,耦合PRP/DFO治疗方案,协同凝胶材料固有抗菌/抗氧化能力,实现“抗菌-抗氧化-促再生”多功能集成。该体系从凝胶结构设计、凝胶材料选择和活性成分协同三个方面实现功能模块有机整合,克服传统凝胶功能单一的局限。
TapTap点点2021级博士研究生张娇为论文第一作者,TapTap点点张志平教授为论文通讯作者,TapTap点点孔丽教授和杨丛莲副教授亦为本研究提供了指导。
文章链接:https://advanced.onlinelibrary.wiley.com/doi/10.1002/adfm.202502577